Undergraduate students Kin Weng Chao and Yuchen Lou (both Chemistry) and Way Gene Hoo (Chemical Engineering) took part in this year’s DigiFAB Hackathon Challenge. Here they tell us more about the challenge, how they hacked it and what they learnt along the way.
By Kin Weng Chao, Yuchen Lou and Way Gene Hoo
Exploring beyond the undergraduate lab
As undergraduate Chemistry students we’re usually based in South Kensington. This Hackathon looked interesting because it presented an opportunity to get involved in the new DigiFAB Institute and Advanced Hackspace, and explore our Department’s space at White City. The challenge also looked very cool, allowing us to learn about and play around with new techniques, like 3D printing.
The undergraduate laboratory format is somewhat fixed; we often take those table-top setups, equipment and sensors for granted. Research beyond undergraduate level, however – or even problem solving in general – may be quite different, and require specialised equipment. This was the challenge we were confronted with on our first day of the Hackathon. Reaching a solution was rather straightforward – just do it yourself! The actual process of getting to the end resolution, however, was not so straightforward. The project gave us a taste of the world of design engineering, and it was really a reminder that you don’t have to be a professional to take charge of a seemingly impossible problem in need of solving.
The challenge
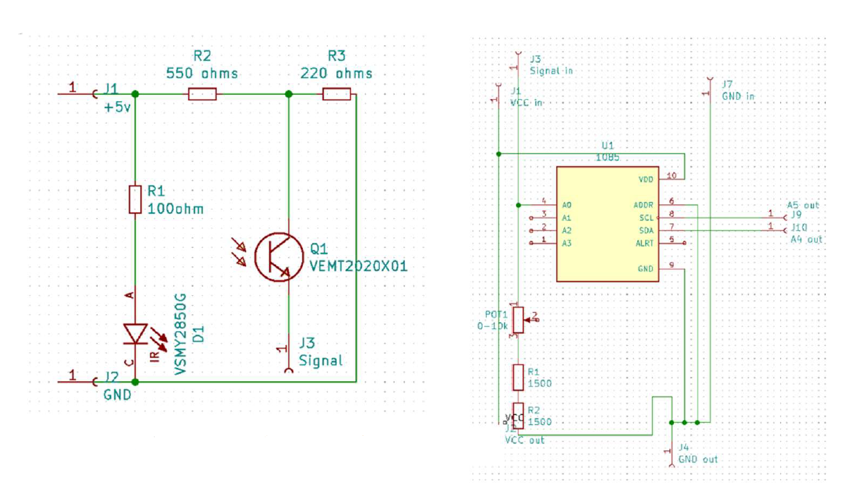
Our challenge was to make a small, functional turbidimeter (which is a device that measures the cloudiness – or the amount of suspended particle – in a solution). Commercially available turbidimeters are often either too large to fit in a normal sized reactor and/or too expensive for effective experimentation in an academic research context, so this was an interesting, real-world project.
Nephelometers, and their close cousin turbidimeters, are often used in monitoring water quality and air levels. They also have applications in the chemical and wine industries. As an example, we were given a commercially available nephelometer, which uses the open-source electronic prototyping platform, Ardruino. This nephelometer worked by shining infrared (IR) light at a 90° angle to a sensor – in this case a phototransistor (PTR). If more insoluble particles were present in the solution, then there was a higher degree of scattering. Some scattered light went into the PTR, allowing more current to pass through, and the process could be quantitatively detected allowing us to work out the turbidity of the solution.
An iterative design process
We took an iterative approach to designing our prototype; all we could gather initially were pictures of proprietary instruments only somewhat resembling what we had in mind. Using some fundamental aspects of the nephelometer, we constructed our first prototype pretty quickly, viewing it as a flexible testing apparatus which would allow us to refine and identify the ideal design parameters (for example, the optimum distance between the emitter and the receiver, the angles between them and the optimum resistance that we would need to use).
Next, we conducted various tests – from using glass sphere suspension for calibration, to using tape and glue for troubleshooting – using our findings to construct the second prototype. This methodology worked well for us since we were working with easily repeatable, quick and inexpensive methods like 3D printing and laser cutting. Our initial designs were also kept as simple as possible with the goal of having a functional device before optimising it and adding extra features.
With every test, we got answers, which led to more questions and consequently more prototype designs. With limited capabilities, time and resources a major aspect of our project involved compromising and taking risks with our ideas, knowing that some may not work. In the end we settled on our fourth prototype, which was waterproof, could be calibrated, had better resolution and was smaller compared to the commercial nephelometer initially presented to us. We also devised a Python-Arduino interface to make it more user-friendly.
Level up
This was a great, practical challenge for us because we had to build everything from scratch, including: choosing the components, soldering and wiring them; designing the circuitry and determining the resistance to use; designing and 3D printing the casing; carrying out waterproof testing, and much more – it drew on a lot of different skills and techniques. We started the process with only a little confidence in these skills, and by the end we’d had a really good practical experience of them all.
The infrastructure at Imperial’s Hackspace is just awesome – they have multiple 3D printing machines, a chemistry/biology lab which allowed us to carry simple testing and data collection with our probe, and everything you need to do the soldering and wiring of the components. Not to mention we saw many aeronautic students in there using some very big machines! (Unfortunately, we didn’t need to use these machines for our projects, but we’d have loved to have had a reason to check them out!)

The DigiFAB leads and graduate students, and the Hackspace team, provided us with brilliant introductions and tutorials for the devices and software we needed to use – we asked them loads of questions and they not only provided suggestions and advice, but were also happy to spend time teaching us anything we needed to know to make our project work. When we were fabricating the prototypes, the team recommended Fusion 360 as the design programme, and also guided us to a tutorial they’d made for it. Using the tutorial, we were able to make the model and successfully 3D printed the prototype. We were also given training on soldering. These skills were vital in order to produce the final product, which had soldered logic boards and probes. Other skills we learned from the Hackspace team included operating the laser cutter and the CNC machine. In fact, most of the progress we achieved could not have been possible without Hackspace’s support.
How to hack
Aside from picking up practical tech skills, the experience was also a valuable exercise in hacking that helped us to learn from the prototyping and design process – to keep on iterating, even if the idea sounds ridiculous! We also tried to make best use of everyone’s time and skills by avoiding duplication of work and having schedules – sticking to our internal deadlines was important motivation for a short-term, fast-paced hackathon like this, so it was useful in terms of teamwork and communication of ideas too.
This project completely changed our perspectives. Before it started, some of the team were afraid that they didn’t have enough knowledge – one of our team members was a first year chemistry student! But afterwards we realised that inexperience was not a problem at all, or rather, there was no such thing as “knowledgeable enough” or “fully ready” for any project – you just need to learn along the way and pick up any necessary skills that will help the project succeed. The challenge gave us a taste of what research projects are like, and we loved it! It made us more open to unknown territory and wanting to challenge ourselves with projects in other disciplines. Our team-mate Kin actually got involved in a Life Sciences project afterwards and also applied to a lab course in the Faculty of Medicine. “Looking back, I certainly wouldn’t have done any of these things if it wasn’t for the Hackathon project”, they said. “Thank you again DifiFAB for such an amazing opportunity!”
Find out more
- Find out what the other 2021 DigiFAB Hackathon team got up to!
- The Institute for Digital Molecular Design and Fabrication – DigiFAB
- Postgraduate studies in Digital Chemistry
- Imperial Advanced Hackspace
Thank you
A huge thank you to the DigiFAB leads (Dr Becky Greenaway and Professor Klaus Hellgardt), their graduate students (Annabel Basford, Benjamin Egleston, Ciaran O’Brien) and the Hackspace team (especially David Miller) for their support in making this hackathon happen, and many thanks also to DigiFAB for organising, and DigiFAB and the Department of Chemistry for funding.


